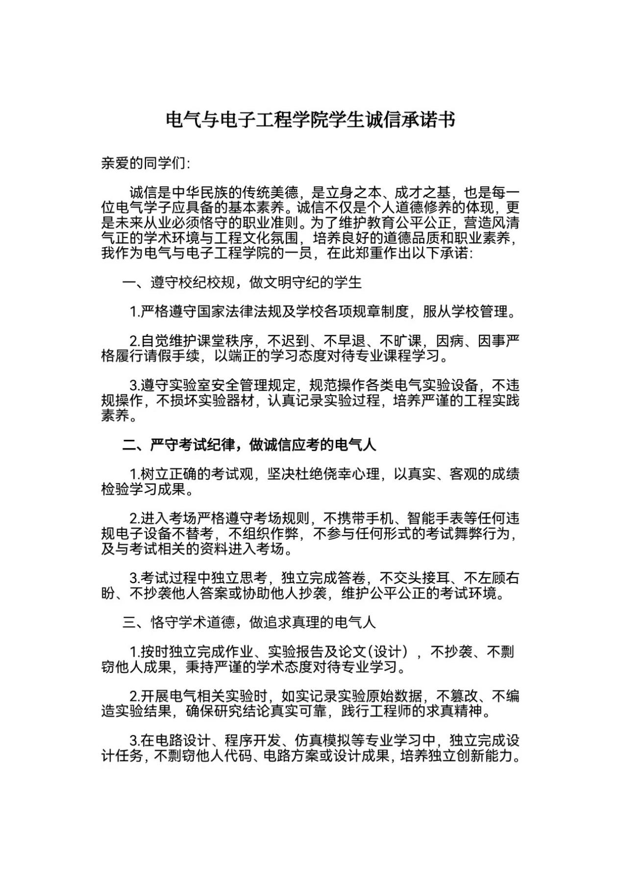
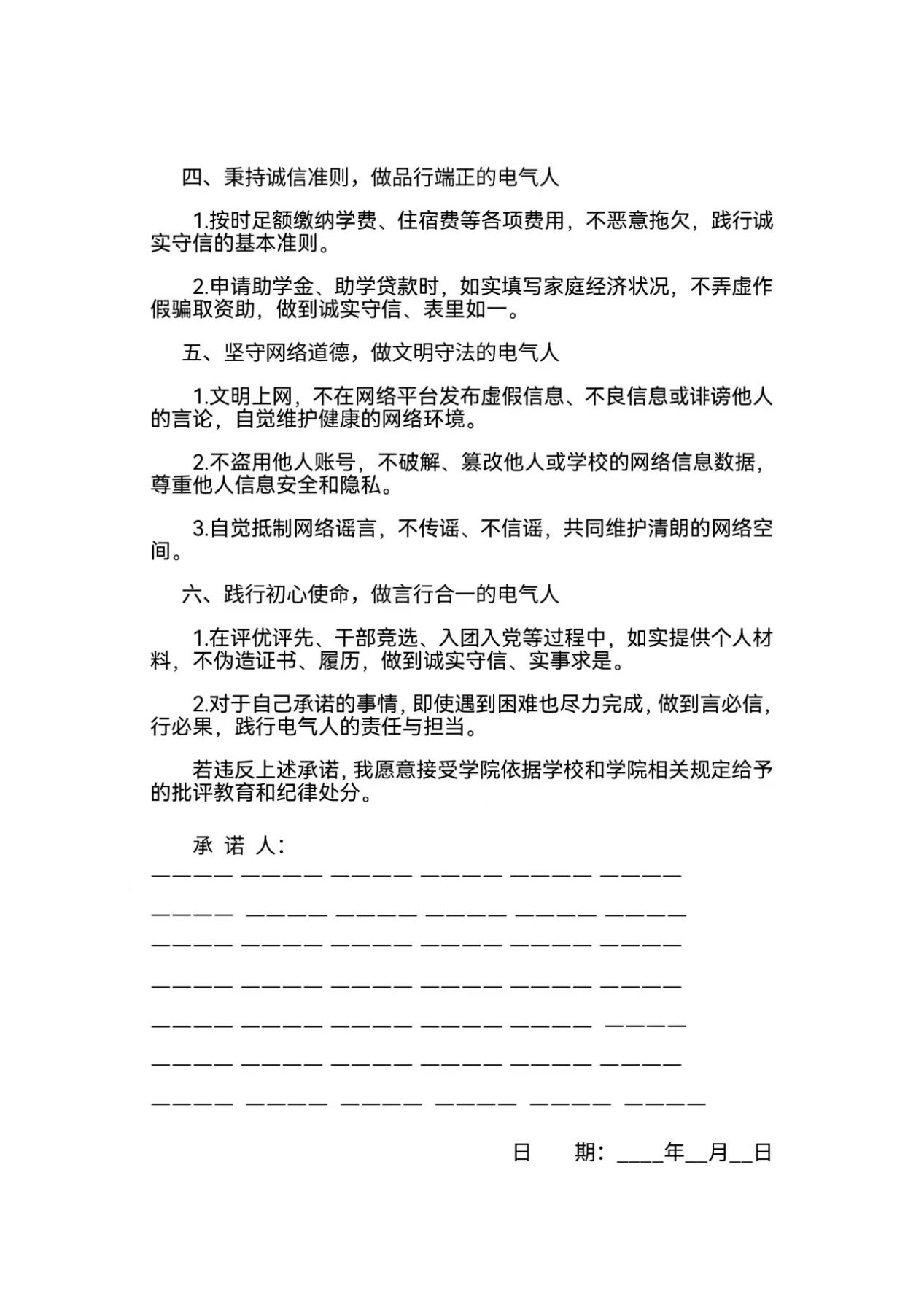
本网讯(通讯员 刘宣)为深入推进学风建设,强化学生诚信意识,引导同学们树立诚信考试、诚信做人、诚信治学的良好品德,营造风清气正的校园学习氛围,电气与电子工程学院于3月15日在科研楼2316顺利开展学生诚信承诺书签字活动。




大家依次郑重签下姓名,以笔墨践行承诺,以行动恪守诚信,充分展现出电气学子坚守道德底线、自觉遵规守纪的良好精神风貌,进一步强化了学生的规则意识与责任担当,让诚信理念内化于心、外化于行。

未来,学院将持续开展诚信教育系列活动,把诚信教育融入日常育人全过程,引导全体学生以诚信立身、以守信致远,成长为德才兼备、诚实守信的新时代工科人才。
(初审:王亮 复审:谷阔 终审:徐建伟)